Book 10 for my 2025 goal of 30 books for the year! One third of the way through my goal for the year, even though it’s not even one sixth of the year! I am desperate for distractions these days.
I am finding the SF Masterworks collection books irresistible; they are inexpensive, well put together, pretty, and include so many classic books that I’ve never encountered before. On my latest foray to the bookstore, Inverted World (1974), by Christopher Priest, was the book that caught my eye.
This book is another example of what I now recognize as a classic trope of science fiction, and a fun one: humanity seeking to survive in a world or universe where the laws of physics are significantly different from what we are familiar with. I most recently encountered this when I read Stephen Baxter’s Raft, though even Tau Zero could be arguably said to belong to this genre. Another example that I read ages ago is The Doomed City, by the Strugatsky brothers.
In Inverted World, a group of humans from Earth live in a city that is constantly being moved forward, often a tenth of a mile a day, on rails. The work is difficult and dangerous, but also essential, and so a secretive class of guilds runs the operation of the moving city, sentimentally named Earth, and most inhabitants of the city, those not part of the guilds, are not even allowed to go outside.
Why is the motion of the city essential? Because the planet that they are stranded on is truly bizarre, and behind them, in “the past,” gravitational and centrifugal forces reach extreme levels that would destroy the city and everyone in it. And this gravitational anomaly is slowly advancing on them, forcing them to push their city ever further north, into “the future.” They seek to keep the city as close to a point called “the optimum,” where the laws of physics are closest to home.
Helward Mann has just come of age and is inducted into the guilds, where he is sworn to secrecy about the nature of the city and its motion, on penalty of death. As a novice, he joins the various guild activities to learn how each of them function, from laying new track and removing old track to moving the city to bartering with the human natives for labor, supplies, and women to provide offspring to sustain the population of the city, as most babies born by residents are male. As Helward learns the secrets of the city, he becomes ever more determined to keep it going and its residents alive, at any cost. But is it possible to keep going as they are, with the natives becoming ever more hostile to them and with the city falling further behind from the optimum?
Inverted World is a fascinating book and I was completely hooked on it from the very first page which, incidentally, involves another character named Elizabeth whose role in the city’s fate will not become clear until much, much later.
With my praise for the book out of the way, I can’t help but talk a little bit about the physics of the inverted world! These aren’t necessarily strong spoilers, but feel free to stop reading at this point if you want to learn about all of the ins and outs of the world cold, the same way that Helward learns about them.
(Break before discussion)
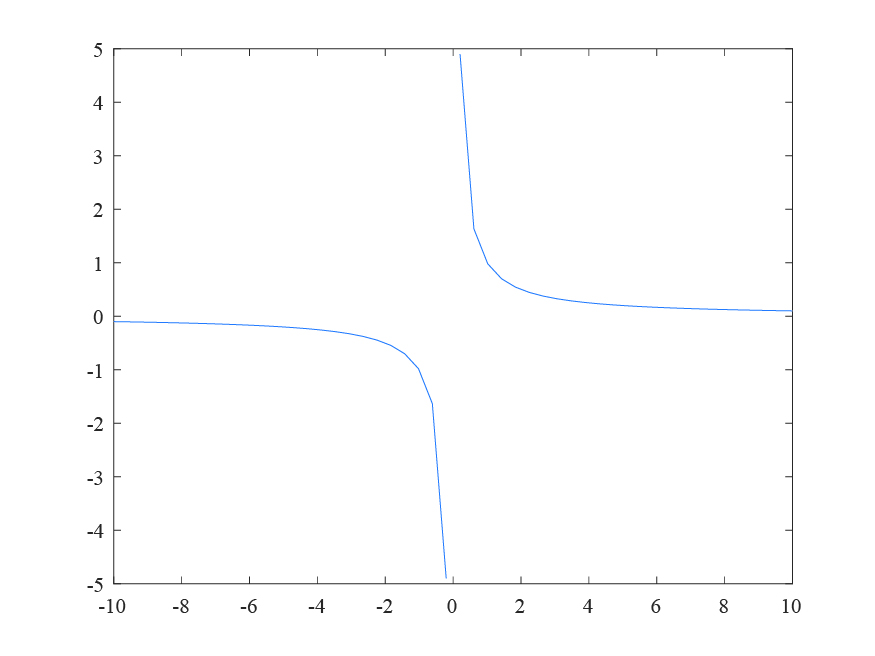
So the planet they are on, and the sun that it orbits, are not spherical. They are rotated hyperbolas, in a very peculiar way. If you’re not familiar, a hyperbola is one of the conic sections: if one intersects an infinite plane with an infinite double cone, there are three general curves that can arise: an ellipse (with a circle as a special case), a parabola, and a double hyperbola.
Here is a rough illustration of a hyperbola. If the horizontal is x, and the vertical is y, a simple rectangular hyperbola satisfies the equation y = 1/x.
Note that the hyperbola becomes infinite near x = 0, jumping from negative infinity to positive infinity, and also extends out to infinity along the positive and negative x directions. Now imagine that we take this hyperbola and rotate it around the central vertical axis; you would get something like this:

Of course, this is a finite representation of the infinite hyperbolic surface, which would stretch off to infinity along the horizontal like an infinite vinyl record, and the spikes would stretch off to infinity vertically. This is the idea of what the inverted world, and its sun, would look like.
Gravity on this world would be directly into the surface, like on our Earth. Thus people on the vertical spike would in principle not fall towards the flat plane but would be stuck standing on it almost but not quite sideways from the perspective of my picture.
Now imagine that this “planet” is rotating, like our own. If you are near the central axis, there is no problem, but as you go further from the axis the principle of inertia takes over and you start to experience a centrifugal force that will tend to pull you away from the center. This force will increase without limit, so anyone straying too far from the axis will inevitably be flung away from the planet entirely and almost certainly killed. The city thus has to stay somewhere near the central axis in order to not be destroyed.

This wouldn’t seem to be much of a problem, except that the land itself is moving on this inverted world. The land slides down from the vertical peak and fans out towards the edges of the surface, and thus the city must keep moving ever inward to keep from reaching the flung out point.
There is more to the problem than this in the story, as Einstein’s general relativity comes into play. The further a city human goes away from the center, the more that time effectively slows for them relative to the city itself, and furthermore all objects start to compress vertically and stretch out around the disk of the hyperbola surface. Thus on one journey to “the past,” Helward sees mountain ranges become flattened and stretched until he can step over them, and even the native humans become stretched and unrecognizable — and the frequency of their voices becomes ever higher until they cannot be heard at all. The centrifugal and gravitational effects apparently do not affect the natives, who experience a normal existence regardless of where they are on the hyperbola. (If you’re wondering how it could be that natives would experience different spacetime than the Earth folks, you’re probing one of the story’s central mysteries.) In “the future,” up along the peak of the hyperbola, time moves faster relative to the city, so people can spend days in the future where only hours will pass in the city itself.
The whole premise of the inverted city, with its weird spatial and temporal distortions, is clearly inspired by Einstein’s general theory of relativity, where gravity — or acceleration — induces time dilation. Thus a city dweller in the past, experiencing a strong effective gravity, will have less time pass than those in the city. In fact, the reference to “hyperbolas” and “inverted world” are also oblique references to general relativity: in general relativity, space can be curved, with positive or negative curvature. An example of positive curvature would be the surface of the Earth, where an example of negative curvature would be… a hyperbolic type surface. This is all very imprecise in the book, and it is unclear how well Christopher Priest understood the terminology he was using, but it is a fun discussion and concept!
Of course, there’s much more to the book than the science — Priest explores how people and customs would change under such intolerable circumstances as the city dwellers face. A good example of this is the opening of the book, where narrator Helward says, “I had reached the age of six hundred and fifty miles.” Because the city is constantly on the move, time is measured by city folk in units of distance — another nod to Einstein’s relativity, and the unification of space and time. That opening line is apparently considered one of the great openings of science fiction.
When I finished the book, and more secrets were revealed, I was left with a lot of unanswered questions about how it all works! This may very well have been intentional on the author’s part, to leave the reader pondering puzzle pieces that just don’t quite fit perfectly together.
This novel gave me a lot of ideas to chew over, and I enjoyed it immensely! If you like science fiction with baffling, mind-bending physics, Inverted World is definitely for you.



Thank you for clarifying a few things about the physics!